柴油发电机组两种型号编制介绍及交流发电机的选型
一、发电机的型号
与内燃机配套的交流发电机目前没有统一的型号编制,常用的型号编制有以下两种:
1. 5段符号及数字代表发电机型号

2.4段符号及数字代表发电机型号

二、交流发电机选型
发电机的选型是否合理,关系到发电机投人运行后能否满足负载和使用要求。交流发电机的选型包括按使用环境选型、按负荷容量选型、按产品特点选型等。
1.按使用环境选型
这里指的是普通型环境和湿热带型环境。对应的有普通型发电机和湿热带型发电机,两类发电机分别适用于如下环境:
(1)普通型发电机。在以下普通环境条件下能额定运行,即在额定转速下能连续运行, 按负载额定功率因数发出额定电压、输出额定功串:海拔高度不超过1000m,环境温度不超 过40℃,空气相对湿度不超过90% (25℃时)。
(2)湿热带型发电机。在以下湿热带环境条件下能额定运行,即在额定转速下能连续运行,按负载额定功率因数发出额定电压、输出额定功率:海拔高度不超过1000m.环境温度 不超过40℃,空气相对湿度不超过95% (25℃时。
比如船舰、海岛、油田、化工、食品企业等环境,均属湿热带型环境。
选型原则:普通环境选用普通型发电机,湿热带环境必须选用湿热带型发电机。由于湿热带型发电机在零部件材料和加工工艺方面均须按湿热带型发电机要求制造,因而其价格稍高。
2.按负载容置选型
(1)负载是稳定的,比如电阻性负载和阻抗性负载,则选昀的发电机额定功率应不小于负荷总容量。
(2)环境温度及海拔高度对发电机输出功率的影响。当发电机运行地点的环境条件(上述的海拔高度、环境温度,空气相对湿度)超出规定时,对输出功率有相应影响,海拔愈高、温度愈高,输出功率降低的比率愈大、具体降低率见图3-1。

功率修正示例: 45℃、3000m处横坐标线、纵坐标线(带箭头)交点落在“12.5%” 斜线上,表明功率降低12.5%,即输出功率为87.5%PN。按以上相同方法査找40℃、 1000m, 30℃、 2000m. 10℃、4000m 处输出功率均为 100%PN。
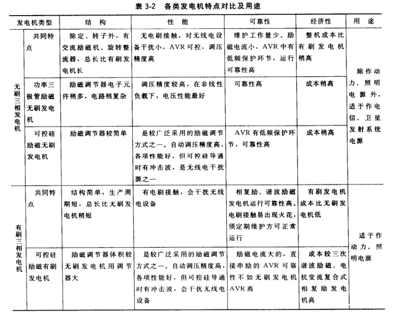
3. 按产品特点选型
各类发电机的结构、基本性能、可靠性、经济性、用途见表3-2。

以上相关知识内容由发电机供应厂家--betway西汉姆联官方网站电力设备制造有限公司为大家整理分享,希望能够帮助到大家。betway西汉姆联官方网站电力设备制造有限公司长期为用户供应玉柴,上柴,济柴,康明斯,沃尔沃等知名品牌发电机组,其单机功率覆盖范围从30KW到3000KW,具有体积小、重量轻、噪音低、耗油省、冷启动性能好等特点,是大家选用为备用电源及应急电源的理想动力设备。欢迎来厂参观洽谈合作www.zgyus.com,咨询热线:13667715899
 报价:13667715899
	报价:13667715899	 
      推荐文章
- 选购发电机组,请认准必威中文官网电话,备用电源的“终极方案”! 2025-10-24
- 发电机组也支持远程遥控?智能时代的产品就是强! 2025-10-23
- 必威中文官网电话智能发电机组:让电力管理迈入"云时代"的智慧之选 2025-10-22
- 选购发电机组,就选必威中文官网电话智能发电机组!为什么?就因为它够智能 2025-10-22
- 预算有限怎么选智能柴油发电机组?必威中文官网电话这三款超高性价比机组最适合你 2025-10-21
- 买发电机追求智能化?必威中文官网电话这三款柴油发电机组性价比超高! 2025-10-20
- 为生命保驾护航:必威中文官网电话智能发电机组,医院备用电源系统的优选解决方案 2025-10-18
- 医院断电危机?就选必威中文官网电话智能发电机组,10秒守护生命安全! 2025-10-18
- 智能发电机组在小区物业的应用:停电零延迟切换保安全 2025-10-17
- 迈向“主动智能”:必威中文官网电话智能发电机组,“一屏掌控”全局,重新定义工地备用电源新标准 2025-10-16
 
      




 桂公网安备45010702002247
 桂公网安备45010702002247